( ESNUG 523 Item 6 ) -------------------------------------------- [05/02/13]

Subject: SPICE user-share numbers and Solido's militant SPICE neutrality

>  - SCOOP!  In today's ESNUG 521 #5 you'll see that Solido has quietly
>    added "netlist-only" Spectre input support.  Helps Cadence break
>    the memory/std cell SPICE monopoly Aart bought with Magma.  YAY!
>
>        - from http://www.deepchip.com/items/0521-03.html


From: [ Amit Gupta of Solido Design ]

Hi John,

Your rumor is half right and half wrong.  Solido did just release a version
of Variation Designer that supports Cadence Spectre with netlist-only input.
We see a growing trend of Solido's customers using Spectre for memory and
standard cell design.  However, interpreting this to mean that Solido is
teaming up with Cadence against Synopsys would be absolutely wrong.

WE DON'T TAKE SIDES

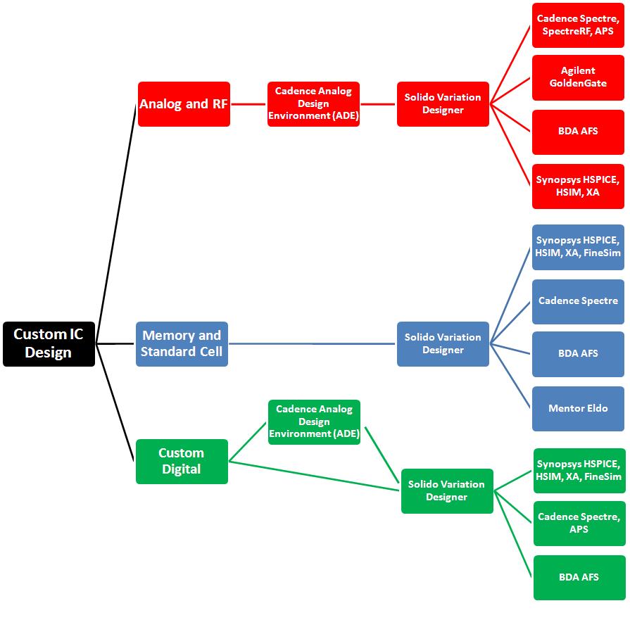
Solido is simulator vendor neutral, is partnered with and fully supports ALL
the 10 major SPICE simulators including Cadence Spectre/SpectreRF/APS,
Synopsys HSPICE/HSIM/XA/FineSim (3X faster integration announced in April),
BDA AFS, Mentor Eldo, and Agilent GoldenGate.  Solido Variation Designer is
also integrated with Cadence Analog Design Environment (through the Cadence
Connections program).

Solido intentionally decided not to build its own simulator -- we let our
users pick their preferred SPICE vendor.  Solido focuses on figuring out
*what* to simulate, giving better design coverage in fewer simulations than
brute force PVT corner and 3- to 6-sigma Monte Carlo analysis.  No wasted
simulations!  Plus it lets designers run their simulation jobs across 10's or
100's of simulator nodes in parallel.

To demonstrate our simulation reduction capability and improved design
coverage on various simulators, below are some recent customer benchmarks:

                         PVT Corner        3-sigma        6-sigma
                         Analysis          Monte Carlo    Monte Carlo
                         -----------       ----------     -----------

    Design size          1500 devices       20 devices    50 devices

    Simulator            Cadence Spectre    BDA AFS       Synopsys HSPICE
    Brute force # sims   6,561              5,000         5 billion *
    Total sim time       55 hrs             21 hrs        N/A* 

    Solido # sims        83                 455           4,300
    Total sim time       42 mins            2 hrs         2.5 hrs
    
    Solido simulation
    reduction            79x                11x           1,162,791X

  * - Of course, no one actually runs 5 billion Monte Carlo simulations
      as that would take years, but Solido's 6-sigma solution gives the
      design coverage accuracy of 5 B simulations in 4,300 simulations.

Below is a current snapshot of the custom IC design world of our users:

 
Here is an approximate breakdown of simulator seats run by Solido Variation
Designer by application area: 

    Memory and Standard Cell: ########################## 53%
               Analog and RF: ################ 32%
              Custom Digital: ######## 15%

Here is a current snapshot of the approximate breakdown of simulator seats
our customers are running with Solido Variation Designer, by simulation
vendor.  (NOTE - these numbers are dynamic and can change at any time):

    Synopsys HSPICE/HSIM/XA/FineSim: ######################## 61%
      Cadence Spectre/SpectreRF/APS: ######### 23%
                            BDA AFS: ##### 13%
                 Agilent GoldenGate: # 2%
                        Mentor Eldo: 1%

The Cadence numbers look lower than expected, but this is because users
consume far more simulator seats for memory (since design for 6-sigma yield
is a must) and standard cell design (because libraries include many designs)
than the other custom IC application areas.  This is why the major
simulation vendors are targeting these sectors so aggressively.

    - Amit Gupta
      Solido Design                              Vancouver, Canada
Join    Index    Next->Item






   
 Sign up for the DeepChip newsletter.
Email
 Read what EDA tool users really think.


Feedback About Wiretaps ESNUGs SIGN UP! Downloads Trip Reports Advertise

"Relax. This is a discussion. Anything said here is just one engineer's opinion. Email in your dissenting letter and it'll be published, too."
This Web Site Is Modified Every 2-3 Days
Copyright 1991-2024 John Cooley.  All Rights Reserved.
| Contact John Cooley | Webmaster | Legal | Feedback Form |

   !!!     "It's not a BUG,
  /o o\  /  it's a FEATURE!"
 (  >  )
  \ - / 
  _] [_     (jcooley 1991)